
Beginning of year expected numbers at age of females in (max ~ 18.0 million)
file: numbers1_sex1_beg.png

Beginning of year expected numbers at age of males in (max ~ 18.0 million)
file: numbers1_sex2_beg.png

Beginning of year mean age in the population
file: numbers2_meanage_beg.png

Middle of year expected numbers at age of females in (max ~ 14.1 million)
file: numbers1_sex1_mid.png

Middle of year expected numbers at age of males in (max ~ 14.1 million)
file: numbers1_sex2_mid.png

Middle of year mean age in the population
file: numbers2_meanage_mid.png

Fraction female in numbers at age
file: numbers3_frac_female_age.png

Beginning of year expected numbers at length of females in (max ~ 4.0 million)
file: numbers6_len_sex1.png

Beginning of year expected numbers at length of males in (max ~ 4.0 million)
file: numbers6_len_sex2.png

Beginning of year mean length (cm) in the population
file: numbers7_meanlen.png

Middle of year expected numbers at length of females in (max ~ 3.0 million)
file: numbers6_len_sex1.png

Middle of year expected numbers at length of males in (max ~ 3.0 million)
file: numbers6_len_sex2.png

Middle of year mean length (cm) in the population
file: numbers7_meanlen.png

Fraction female in numbers at length
file: numbers8_frac_female_len.png

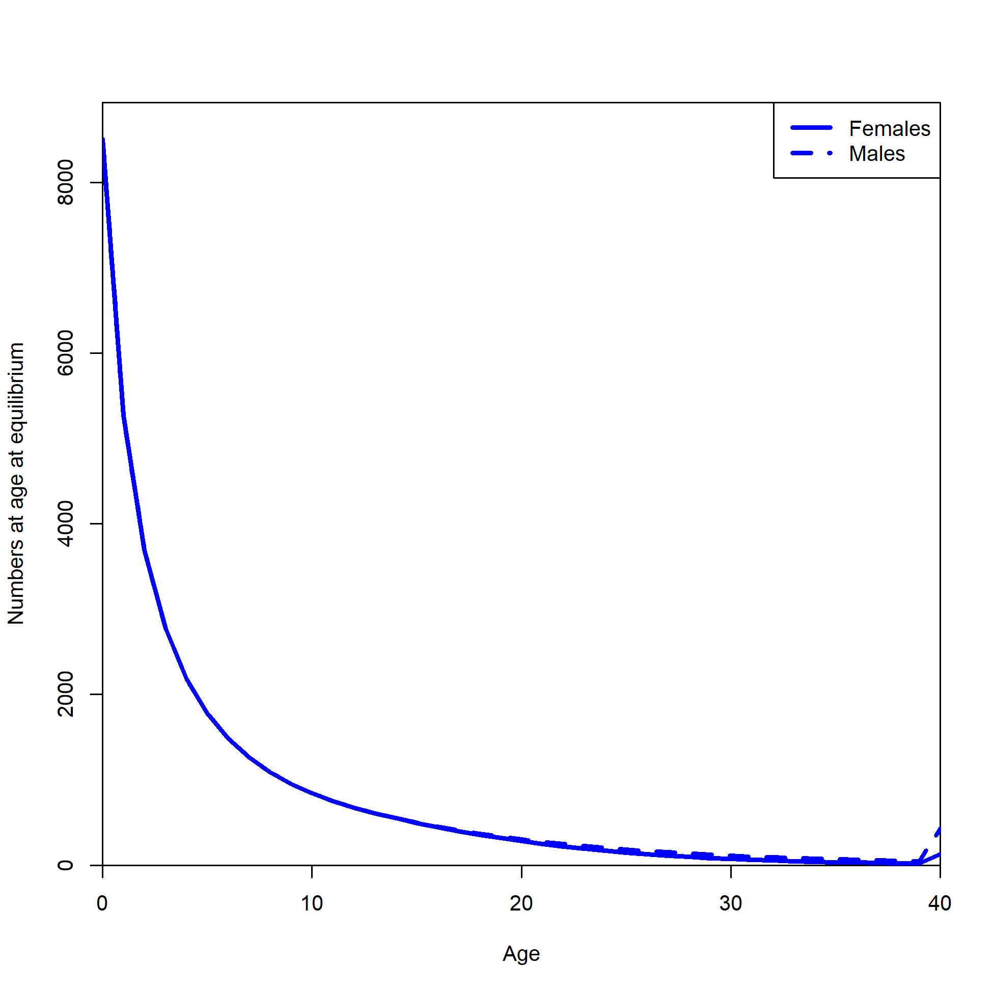
Equilibrium age distribution
file: numbers4_equilagecomp.png

Ageing imprecision: SD of observed age (yr)
file: numbers5_ageerrorSD.png

Distribution of observed age at true age
for ageing error type 1
file: numbers10_ageerror_matrix_1.png