
Beginning of year expected numbers at age in (max ~ 33.4 billion)
file: numbers1_sex1_beg.png

Middle of year expected numbers at age in (max ~ 10.2 billion)
file: numbers1_sex1_mid.png

Beginning of year expected numbers at length in (max ~ 6.2 billion)
file: numbers6_len_sex1.png

Middle of year expected numbers at length in (max ~ 1.7 billion)
file: numbers6_len_sex1.png

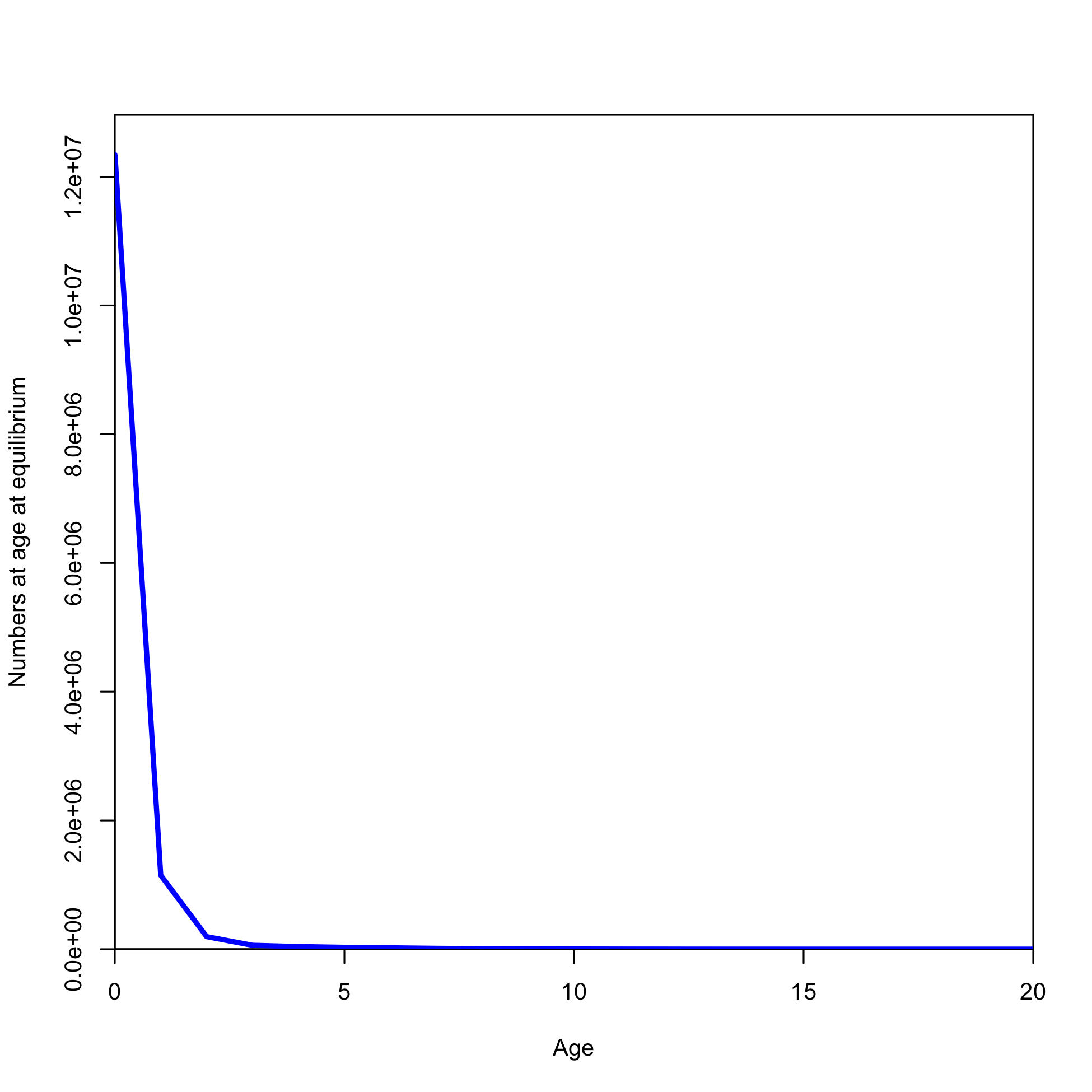
Equilibrium age distribution
file: numbers4_equilagecomp.png